服務全國地區 - Cooperation
廣州進口清關 深圳進口清關 東莞進口清關 佛山進口清關 惠州進口清關 珠海進口清關 惠州進口清關 汕頭進口清關 長沙進口清關 北京進口清關 天津進口清關 上海進口清關 寧波進口清關 杭州進口清關 南京進口清關 成都進口清關 大連進口清關 武漢進口清關 青島進口清關 云南進口清關 廈門進口清關 重慶進口清關 福建進口清關 海南進口清關 西安進口清關 合肥進口清關 鄭州進口清關

來源:http://www.fourao.cn/ 發布日期:2022-11-30 15:43:32瀏覽次數:1515 收藏:11515 分享:31515
【導讀】您正在閱讀的是關于進口食品進口商備案辦理指南(食品進口報關企業備案流程)的內容,本文由開森食品進口報關代理小編整理編寫,希望能對您有所幫助!
《中華人民共和國食品安全法》
《中華人民共和國進出口商品檢驗法實施條例》
《國務院關于加強食品等產品安全監督管理的特別規定》
《中華人民共和國進出口食品安全管理辦法》(海關總署令第249號)
原質檢總局《關于發布進口食品進出口商備案管理規定及食品進口記錄和銷售記錄管理規定的公告》(國家質量監督檢驗檢疫總局2012年第55號公告)

適用于中國大陸境內(不包括香港、澳門)進口食品進口商的備案管理。
經營食品種類主要包括:
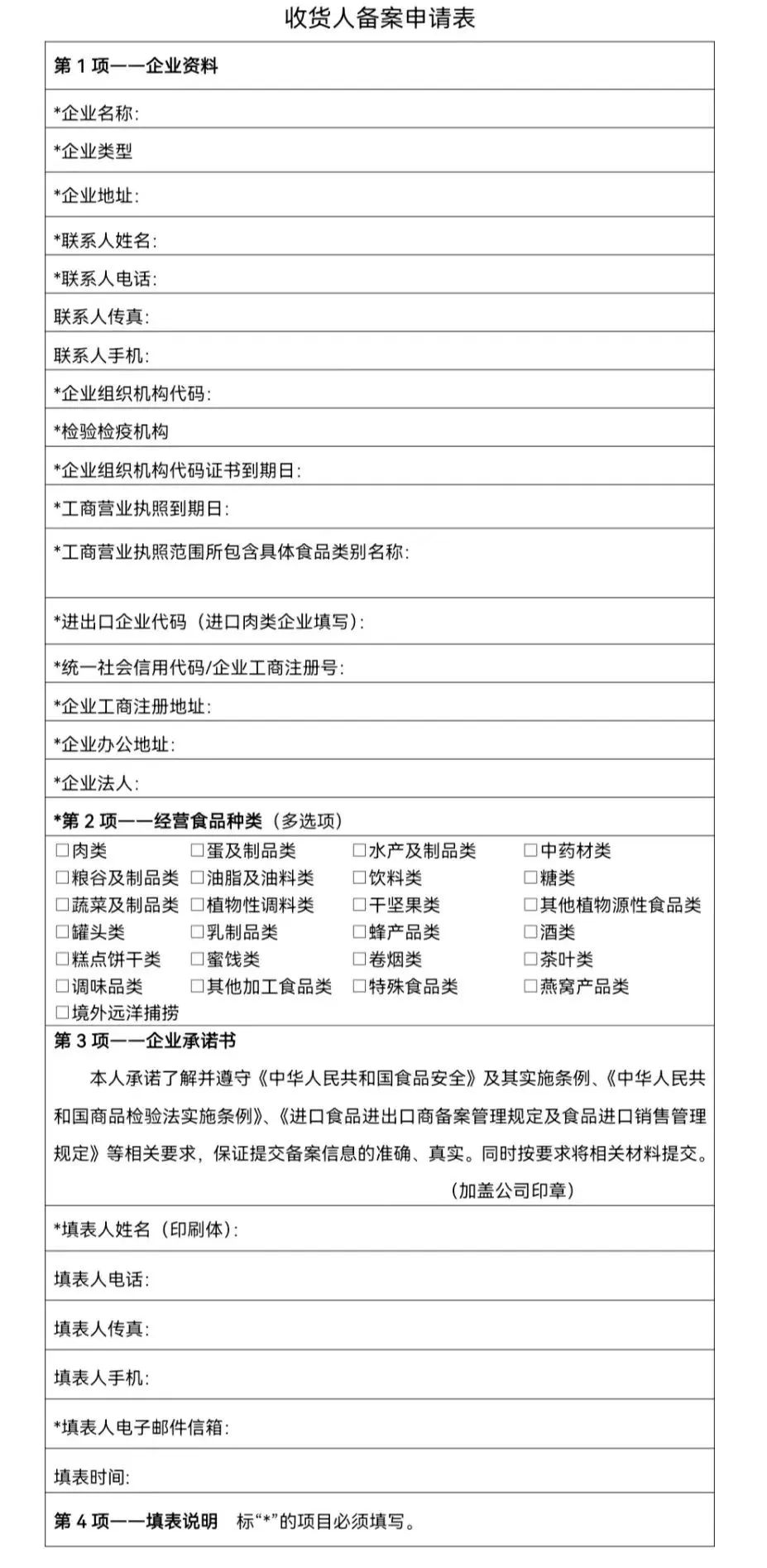
肉類、蛋及制品類、水產及制品類 、中藥材類、糧谷及制品類、油脂及油料類、飲料類、糖類、蔬菜及制品類、植物性調料類、干堅果類、其他植物源性食品類、罐頭類乳制品類、蜂產品類、酒類、糕點餅干類、蜜餞類、卷煙類、茶葉類、調味品類、其他加工食品類、特殊食品類、燕窩產品類、境外遠洋捕撈。
進口食品進口商應當向其住所地海關備案,并提供以下材料:
(一)《收貨人備案申請表》(見文末附表);
(二)企業質量安全管理制度;
(三)與食品安全相關的組織機構設置、部門職能和崗位職責;
(四)擬經營的食品種類、存放地點;
(五)2年內曾從事食品進口、加工和銷售的,應當提供相關說明(食品品種、數量)。
1、進口食品進口商通過“互聯網+海關”(http://online.customs.gov.cn)或中國國際貿易“單一窗口”(https://www.singlewindow.cn)向海關申請備案,同時向主管海關備案部門提交紙質材料,并對所提供備案信息的真實性負責。(可找開森進口供應鏈,我司提供一站式代辦服務,讓您省時省心)
2、進口食品進口商提交備案信息后,備案系統自動生成備案申請號。進口食品進口商憑備案申請號查詢備案進程或者修改備案信息。
3、海關對進口食品進口商的備案資料及電子信息進行核實,信息、資料真實完整的,通過備案系統生成備案號并公布備案企業名單;經核實需要修改的,通過備案系統退回進口食品進口商,進口食品進口商修改申請信息后,可重新提交;經核實不予備案的,通過備案系統告知原因,并退回備案申請。
進口食品進口商備案內容發生變更的,應當在變更發生之日起60日內,向備案海關提交變更申請,由海關核實后,予以變更。
海關發現進口食品進口商備案信息錯誤或者備案內容未及時變更的,可以責令其在規定期限內更正。
備案有效期長期有效。
Tips
進口食品進口商備案內容發生變更,未按照規定向海關辦理變更手續,情節嚴重的,海關處以警告。
進口食品進口商在備案中提供虛假備案信息的,海關處1萬元以下罰款。

【本文結語】 上述就是進口食品進口商備案辦理指南(食品進口報關企業備案流程)的全部內容,希望能對您有所幫助,如有食品進口報關上任何疑問及問題可隨時在線聯系我們或撥打 18002611553,開森供應鏈擁有豐富的食品進口報關操作案例及經驗,10余年進口經驗為您所用,各種食品進口疑難都能為您一一解答及協助快速處理解決!
原文標題:進口食品進口商備案辦理指南(食品進口報關企業備案流程)
原文鏈接:http://www.fourao.cn/shipinzhishi/527.html轉載請注明出處
來自北京食品進口報關客戶評價★★★★★認真負責非常靠譜2022-1-5
我們經常性需要食品進口報關等服務,首次合作開森向我們展示他們豐富的食品進口報關案例,讓我們很放心,另外最讓我們印象深刻的是一遇到食品進口報關問題,他們總能第一時間給我們完美地處理解決。開森讓我們省時省心省成本,真的靠譜!
來自湖北食品進口報關客戶評價★★★★★服務到位熱情耐心2021-10-10
之前由于對食品進口報關方面并不太懂,所以有很多問題需要咨詢的,而開森服務人員卻非常之耐心并詳細解答關于食品進口報關手續及注意事項等一系列問題,對于我來說非常受用,必須給予五星好評!
來自惠州食品進口報關客戶評價★★★★★行業品牌安全可靠2019-9-19
開森食品進口報關代理團隊真的非常專業,每個進口環節都7*24小時實時跟蹤,處理中文標簽及單證代辦很高效,更重要的是在食品進口報關方面等給予我們非常多專業建議,強烈推薦給大家!
來自寧波食品進口報關客戶評價★★★★★行業老品牌專業高效2018-12-15
開森供應鏈總能站我們客戶的角度處理事情,溝通過程中也非常尊重我們的想法, 食品進口報關方案都是基于他們的專業并結合我們目前的實際情況進行設計,真的非常貼心靠譜!
來自湖南食品進口報關客戶評價★★★★★專業靠譜經驗豐富2016-04-10
感謝開森供應鏈日常進行食品進口報關知識分享,對于很多食品進口報關企業小白都受益匪淺,大大減少進口風險,食品進口報關代理還是給大家推薦開森供應鏈!
全國服務熱線